電磁自來水流量計廠家
點擊次數:2707 發布時間:2020-11-02 00:20:20
電磁自來水流量計廠家產品概述
電磁流量計由傳感器和轉換器兩部分構成。它是基于法拉*電磁感應定律工作的,用來測量電導率大于5μS/cm導電液體的體積流量,是一種測量導電介質體積流量的感應式儀表。除可測量一般導電液體的體積流量外,還可用于測量強酸強堿等強腐蝕液體和泥漿、礦漿、紙漿等均勻的液固兩相懸浮液體的體積流量。由于電磁流量計的優點諸多,因此被廣泛應用于石油、化工、化纖、冶金、輕紡、造紙、制糖、給排水、環保、食品等工業部門及市政管理,水利建設、河流疏浚等領域的流量計量。

電磁自來水流量計廠家產品特點
1、測量管內無可活動部件,傳感器使用壽命長。
2、管內無阻力部件,因此沒有附加壓力損失,不會產生阻塞,測量可靠。
3、抗干擾能力強、體積小、重量輕、安裝方便、維護量小、測量范圍寬。
4、測量不受流體溫度、密度、壓力、粘稠度、電導率等變化的影響。
5、可在老管道上截取改造安裝,施工簡單,工程量小。
6、與一般流量計的成本和安裝費用低,特別適合大中口徑管道流量的測量。
7、傳感器感應電壓信號與平均流速呈線性關系,因此測量精度高。
8、中文LCD顯示器,顯示累積流量,瞬時流量、流速、流量百分比等。
9、可測量液固兩相流,高粘度液流及鹽類、強酸、強堿液體的體積流量。

電磁自來水流量計廠家技術參數
1、儀表精度:管道式0.5級、1.0級;插入式2.5級
2、測量介質:電導率大于5μS/cm的各種液體和液固兩相流體。
3、流速范圍:0.2~8m/s
4、工作壓力:1.6MPa
5、環境溫度:-40℃~+50℃
6、介質溫度:聚四氟乙烯襯里≤180℃;橡膠材質襯里≤65℃
7、防爆標志:ExmibdⅡBT4
8、防爆證號:GYB01349
9、外磁干擾:≤400A/m
10、外殼防護:一體化型:IP65;
11、分離型:傳感器IP68(水下5米,**于橡膠襯里);轉換器IP65
12、輸出信號:4~20mA.DC,負載電阻0~750Ω
13、通訊輸出:RS485或CAN總線
14、電氣連接:M20×1.5內螺紋,φ10電纜孔
15、電源電壓:90~220V.AC、24±10%V.DC
16、功耗:≤10VA
電磁自來水流量計廠家安裝地點的選擇
為了使電磁流量計工作穩定可靠,在選擇安裝地點時應注意以下幾方面的要求:
1.盡量避開鐵磁性物體及具有強電磁場的設備(大電機、大變壓器等),以免磁場影響傳感器的工作磁場和流量信號。
2.應盡量安裝在干燥通風之處,避免日曬雨淋,環境溫度應在-20~+60℃,相對濕度小于85%。
3.流量計周圍應有充裕的空間,便于安裝和維護。
安裝建議
流量計的測量原理不依賴流量的特性,如果管路內有一定的湍流與漩渦產生在非測量區內(如:彎頭、切向限流或上游有半開的截止閥)則與測量無關。如果在測量區內有穩態的渦流則會影響測量的穩定性和測量的精度,這時則應采取一些措施以穩定流速分布:
a. 增加前后直管段的長度;
b. 采用一個流量穩定器;
c. 減少測量點的截面。
水平和垂直安裝
傳感器可以水平和垂直安裝,但是應該確保避免沉積物和氣泡對測量電極的影響,電極軸向保持水平為好。垂直安裝時,流體應自下而上流動。
傳感器不能安裝在管道的*高位置,這個位置容易積聚氣泡。
確保滿管安裝
確保流量傳感器在測量時,管道中充滿被測流體,不能出現非滿管狀態。 如管道存在非滿管或是出口有放空狀態,傳感器應安裝在一根虹吸管上。
彎管、閥門和泵之間的安裝
為保證測量的穩定性,應在傳感器的前后設置直管段,其長度由下圖給出。如做不到則應采用穩流器或減小測量點的截面積。
傳感器不能安裝在泵的進水口
為避免負壓,傳感器不能安裝在泵的進水口,而應安裝在泵的出水口。
傳感器的進口直管段和出口直管段
比較理想的安裝地點應選擇測量點前后有足夠的直管段。進口直管段應≥5D,出口直管段≥3D(D為傳感器公稱口徑)。
插入式進口直管段應≥ 20 D , 出口直管段≥7D(D為傳感器公稱口徑)。

電磁自來水流量計廠家的測量原理
根據法拉*電磁感應定律,當一導體在磁場中運動切割磁力線時,在導體的兩端將產生感應電動勢e,其方向由右手定則確定,其大小與磁場的磁感應強度B,導體在磁場內的有效長度L及導體 垂直于磁場的運動速度u成正比。如果B、L、u三者互相垂直,則
e=BLu
與此相似,如果在磁感應強度為B的均勻磁場中,垂直于磁場方向放一個內徑為D的不導磁管道,當導電液體在管道中以流速u運動時,導電液體就切割磁力線,如果在管道截面上垂直于磁場的 直徑兩側安裝一對電極(如圖所示)

,則可以證明,只要管道內流速分布為與軸對稱分布,則兩電極間將產生感生電勢
e=κBDū
式中,ū是管道截面上的平均流速(m/s);κ是常系數,無量綱;D是測量管直徑(m);B是磁感應強度(T)。
由此可得通過管道的體積流量

由上式可知,當測量管結構一定時,體積流量qν與比值e/B成正比,面與流體的狀態和物性參數無關,測量比值e/B即可得到體積流量值qν。當磁感應強度B為恒定值時,體積流量qν與感生 電勢e成正比。B是直流磁場或正弦波交流磁場或其它類型磁場的磁感應強度。它由流量計的勵磁系統提供。勵磁系統可以給電磁流量傳感器提供多種形式的磁場波形。不同的磁場波形,直接決定了電磁 流量傳感器工作磁場的特征,也基本上決定了流量計流量信號的處理方法,對流量計的工作性能有很大的影響。所以,自電磁流量計進入商用化以來,勵磁方式始終是人們研究的熱點問題。從開始應用的直流勵磁到現在雙頻方波勵磁,已使用過多種方式的勵磁技術。
電磁自來水流量計廠家內襯材料的選擇
應根據被測介質的腐蝕性磨損性和溫度來選擇內襯材料

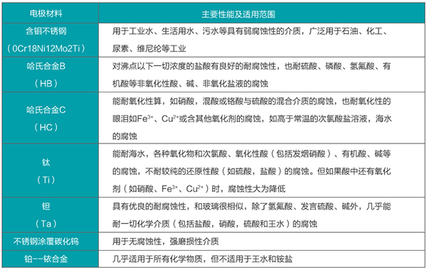
電磁自來水流量計廠家電極的選擇
應根據被測流體的腐蝕性來選擇電極的材料,請查有關手冊,對于特殊流體應作腐蝕性試驗

自來水流量計的安裝尺寸與現場安裝圖集
自來水流量計如何接線與接線說明
自來水流量計的安裝位置與安裝規范要求
自來水流量計的工作原理介紹
影響自來水流量計測量精度的因素與解決措施
dn500自來水專用流量計的三種供電方式有什么不同
解決dn500自來水管道流量計遭遇颶風洪水問題和新技術進步
1寸水管自來水流量計在工業應用中的工作原理及產品特點
淺談在投資小區自來水流量計之前需要考慮的7件事
dn500自來水流量計規格對其流量測量的影響
一般測自來水流量用哪種流量計為復雜的慢流量測量提供解決方案
dn65自來水流量計的電磁場會影響工人的健康嗎
工廠自來水流量計適用于各種應用的經過驗證的解決方案
dn40自來水流量計在市場應用中的特點及優勢解析
500管自來水流量計在35T燃氣鍋爐給水調節上應用
影響dn500自來水流量計測量因素及解決辦法
自來水流量計監測數據有效性判別技術研究
水管自來水流量計四類故障分析及簡明處理步驟
dn500自來水流量計測量管的襯里和電極加工工藝方法討論
dn65自來水流量計的測量電極的組成方式有幾種類型
關于500管自來水流量計的常規的6種分類方法
自來水流量計在水務系統中測量工程中選型與應用
自來水流量計在制藥行業中的應用及未來發展
自來水流量計用在測量使用過程中的特點分析與選型
關于自來水流量計的特點及與自來水電磁水表的區別
自來水流量計在自來水行業的安裝與使用事項分析
自來水流量計在供水領域的應用及如何組建運程監控系統
自來水流量計在供水行業流量測量中的應用現狀
關于自來水流量計在制氧機組供水系統中的案例分析
dn500自來水流量計為復雜的慢流量測量提供的解決方案
電磁流量計由傳感器和轉換器兩部分構成。它是基于法拉*電磁感應定律工作的,用來測量電導率大于5μS/cm導電液體的體積流量,是一種測量導電介質體積流量的感應式儀表。除可測量一般導電液體的體積流量外,還可用于測量強酸強堿等強腐蝕液體和泥漿、礦漿、紙漿等均勻的液固兩相懸浮液體的體積流量。由于電磁流量計的優點諸多,因此被廣泛應用于石油、化工、化纖、冶金、輕紡、造紙、制糖、給排水、環保、食品等工業部門及市政管理,水利建設、河流疏浚等領域的流量計量。

電磁自來水流量計廠家產品特點
1、測量管內無可活動部件,傳感器使用壽命長。
2、管內無阻力部件,因此沒有附加壓力損失,不會產生阻塞,測量可靠。
3、抗干擾能力強、體積小、重量輕、安裝方便、維護量小、測量范圍寬。
4、測量不受流體溫度、密度、壓力、粘稠度、電導率等變化的影響。
5、可在老管道上截取改造安裝,施工簡單,工程量小。
6、與一般流量計的成本和安裝費用低,特別適合大中口徑管道流量的測量。
7、傳感器感應電壓信號與平均流速呈線性關系,因此測量精度高。
8、中文LCD顯示器,顯示累積流量,瞬時流量、流速、流量百分比等。
9、可測量液固兩相流,高粘度液流及鹽類、強酸、強堿液體的體積流量。

電磁自來水流量計廠家技術參數
1、儀表精度:管道式0.5級、1.0級;插入式2.5級
2、測量介質:電導率大于5μS/cm的各種液體和液固兩相流體。
3、流速范圍:0.2~8m/s
4、工作壓力:1.6MPa
5、環境溫度:-40℃~+50℃
6、介質溫度:聚四氟乙烯襯里≤180℃;橡膠材質襯里≤65℃
7、防爆標志:ExmibdⅡBT4
8、防爆證號:GYB01349
9、外磁干擾:≤400A/m
10、外殼防護:一體化型:IP65;
11、分離型:傳感器IP68(水下5米,**于橡膠襯里);轉換器IP65
12、輸出信號:4~20mA.DC,負載電阻0~750Ω
13、通訊輸出:RS485或CAN總線
14、電氣連接:M20×1.5內螺紋,φ10電纜孔
15、電源電壓:90~220V.AC、24±10%V.DC
16、功耗:≤10VA
電磁自來水流量計廠家安裝地點的選擇
為了使電磁流量計工作穩定可靠,在選擇安裝地點時應注意以下幾方面的要求:
1.盡量避開鐵磁性物體及具有強電磁場的設備(大電機、大變壓器等),以免磁場影響傳感器的工作磁場和流量信號。
2.應盡量安裝在干燥通風之處,避免日曬雨淋,環境溫度應在-20~+60℃,相對濕度小于85%。
3.流量計周圍應有充裕的空間,便于安裝和維護。
安裝建議
流量計的測量原理不依賴流量的特性,如果管路內有一定的湍流與漩渦產生在非測量區內(如:彎頭、切向限流或上游有半開的截止閥)則與測量無關。如果在測量區內有穩態的渦流則會影響測量的穩定性和測量的精度,這時則應采取一些措施以穩定流速分布:
a. 增加前后直管段的長度;
b. 采用一個流量穩定器;
c. 減少測量點的截面。
水平和垂直安裝
傳感器可以水平和垂直安裝,但是應該確保避免沉積物和氣泡對測量電極的影響,電極軸向保持水平為好。垂直安裝時,流體應自下而上流動。
傳感器不能安裝在管道的*高位置,這個位置容易積聚氣泡。
確保滿管安裝
確保流量傳感器在測量時,管道中充滿被測流體,不能出現非滿管狀態。 如管道存在非滿管或是出口有放空狀態,傳感器應安裝在一根虹吸管上。
彎管、閥門和泵之間的安裝
為保證測量的穩定性,應在傳感器的前后設置直管段,其長度由下圖給出。如做不到則應采用穩流器或減小測量點的截面積。
傳感器不能安裝在泵的進水口
為避免負壓,傳感器不能安裝在泵的進水口,而應安裝在泵的出水口。
傳感器的進口直管段和出口直管段
比較理想的安裝地點應選擇測量點前后有足夠的直管段。進口直管段應≥5D,出口直管段≥3D(D為傳感器公稱口徑)。
插入式進口直管段應≥ 20 D , 出口直管段≥7D(D為傳感器公稱口徑)。

電磁自來水流量計廠家的測量原理
根據法拉*電磁感應定律,當一導體在磁場中運動切割磁力線時,在導體的兩端將產生感應電動勢e,其方向由右手定則確定,其大小與磁場的磁感應強度B,導體在磁場內的有效長度L及導體 垂直于磁場的運動速度u成正比。如果B、L、u三者互相垂直,則
e=BLu
與此相似,如果在磁感應強度為B的均勻磁場中,垂直于磁場方向放一個內徑為D的不導磁管道,當導電液體在管道中以流速u運動時,導電液體就切割磁力線,如果在管道截面上垂直于磁場的 直徑兩側安裝一對電極(如圖所示)

,則可以證明,只要管道內流速分布為與軸對稱分布,則兩電極間將產生感生電勢
e=κBDū
式中,ū是管道截面上的平均流速(m/s);κ是常系數,無量綱;D是測量管直徑(m);B是磁感應強度(T)。
由此可得通過管道的體積流量

由上式可知,當測量管結構一定時,體積流量qν與比值e/B成正比,面與流體的狀態和物性參數無關,測量比值e/B即可得到體積流量值qν。當磁感應強度B為恒定值時,體積流量qν與感生 電勢e成正比。B是直流磁場或正弦波交流磁場或其它類型磁場的磁感應強度。它由流量計的勵磁系統提供。勵磁系統可以給電磁流量傳感器提供多種形式的磁場波形。不同的磁場波形,直接決定了電磁 流量傳感器工作磁場的特征,也基本上決定了流量計流量信號的處理方法,對流量計的工作性能有很大的影響。所以,自電磁流量計進入商用化以來,勵磁方式始終是人們研究的熱點問題。從開始應用的直流勵磁到現在雙頻方波勵磁,已使用過多種方式的勵磁技術。
電磁自來水流量計廠家內襯材料的選擇
應根據被測介質的腐蝕性磨損性和溫度來選擇內襯材料

電磁自來水流量計廠家電極的選擇
應根據被測流體的腐蝕性來選擇電極的材料,請查有關手冊,對于特殊流體應作腐蝕性試驗



