相關產品推薦更多 >>
養殖場污水流量計
點擊次數:2482 發布時間:2020-12-24 07:22:08
養殖場污水流量計是一種根據法拉*電磁感應定律來測量管內導電介質體積流量的感應式儀表,采用單片機嵌入式技術,實現數字勵磁,同時在流量計上采用CAN現場總線。 分體式電磁流量計在滿足現場顯示的同時,還可以輸出4~20mA電流信號供記錄、調節和控制用,現已廣泛地應用于化工、環保、冶金、醫藥、造紙、給排水等工業技術和管理部門。

養殖場污水流量計的產品特點
1、管道內無可動部件,無阻流部件,測量中幾乎沒有附加壓力損失。
2、測量結果與流速分布,流體壓力,溫度、密度、粘度等物理參數無關。
3、在現場可根據用戶實際需要在線修改量程。
4、高清晰度背光LCD顯示,全中文菜單操作,使用方便,操作簡單,易學易懂。
5、采用SMD器件和表面貼裝(SMT)技術,電路可靠性高。
6、采用16位嵌入式微處理器,運算速度快,精度高,可編程頻率低頻矩形波勵磁,提高了流量測量的穩定性,功耗低。
7、全數字量處理,抗干擾能力強,測量可靠,精度高,流量測量范圍可達150:1。
8、超低EMI開關電源,適用電源電壓變化范圍大,抗EMC性能好。
9、內部具有三個積算器可分別顯示正向累計量反向累計量及差值積算量,內部設有不掉電時鐘,可記錄16次掉電時間。
10、具有RS485、RS232、Hart和Modbus等數字通訊信號輸出。
11、具有自檢與自論功能。

養殖場污水流量計使用注意事項
1、 精度等級和功能根據測量要求和使用場合選擇儀表精度等級,做到經濟合算。比如用于貿易結算、產品交接和能源計量的場合,應該選擇精度等級高些,如1.0級、0.5級,或者更高等級; 用于過程控制的場合,根據控制要求選擇不同精度等級;有些僅僅是檢測一下過程流量,無需做精確控制和計量的場合,可以選擇精度等級稍低的,如1.5級、2.5級,甚至 4.0級,。
2、測量介質流速、儀表量程與口徑 測量一般的介質時,流量計的滿度流量可以在測量介質流速0.5—12m/s范圍內選用,范圍比較寬。選擇儀表規格(口徑)不一定與工藝管道相同,應視測量流量范圍是否在流速范圍內確定,即當管道流速偏低,不能滿足流量儀表要求時或者在此流速下測量準 確度不能保證時,需要縮小儀表口徑,從而提高管內流速,得到滿意測量結果。
3、盡量避開鐵磁性物體及具有強電磁場的設備,以免磁場影響傳感器的工作磁場和流量信號。
4、流量計周圍應有充裕的空間,便于檢測與維修。
養殖場污水流量計現場安裝說明及圖示

養殖場污水流量計原理
電磁流量計的測量原理是基于法拉*電磁感應定律。流量計的測量管是一內襯絕緣材料的非導磁合金短管。兩只電極沿管徑方向穿通管壁固定在測量管上。其電極頭與襯里內表面基本齊平。勵磁線圈由雙向方波脈沖勵磁時,將在與測量管軸線垂直的方向上產生一磁通量密度為日的工作磁場。
此時,如果具有一定電導率的流體流經測量管。將切割磁力線感應出電動勢E。電動勢E正比于磁通量密度B,測量管內徑d與平均流速v的乘積。電動勢E(流量信號)由電極檢出并通過電纜送至轉換器。轉換器將流量信號放大處理后,可顯示流體流量,并能輸出脈沖,模擬電流等信號,用于流量的控制和調節。

養殖場污水流量計分類
為了適應不同工礦條件下使用工業電磁流量計,流量計分為:
1、一體式液晶顯示工業電磁流量計:主要適用于高精度測量,防爆等級高的介質,如石油,化工,污水等行業。
2、管道式(分體式)工業電磁流量計:主要使用于遠離測量地點的,液晶顯示與流量計主體分離式的。
3、電磁流量計:主要使用于超大管道口徑的流體介質測量,精度要求一般。
電磁流量計是根據法拉*電磁感應定律制造的用來測量管內導電介質體積流量的感應式儀表,采用單片機嵌入式技術,實現數字勵磁,同時在流量計上采用CAN現場總線。屬國內*創,技術達到國內**水平。
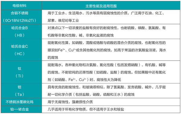
養殖場污水流量計被測流體的電極的選擇

養殖場污水流量計被測介質的內襯材料選擇

淺析養殖場智能污水流量計的應用及如何組建運程監控系統
電容傳感器的皮革廠污水流量計測量
皮革廠污水流量計未滿管電磁流量如何測量
智能皮革廠污水流量計的結構特點與工作原理
凱銘皮革廠污水專用流量計生產廠家
皮革廠污水流量計的優缺點有哪些方面
電廠污水流量計在水質綜合參數在線監測中的應用
制革廠污水流量計的種類選型及檢測方法
在污水流量測量中幾種工廠污水流量計的綜合比較
養殖場污水流量計,地下水污水流量計
電廠污水流量計,污水流量測量用什么流量計
工廠污水流量計,耐腐蝕污水流量計
皮革廠污水流量計如何測量實驗室條件下質量流量的方法
食品廠污水流量計,防堵污水流量計
養殖場污水流量計,分體式污水流量計
電廠污水流量計,dn400污水流量計
流量測量中優先考慮使用冶金污水流量計的十個原因
電廠污水流量計
食品廠污水流量計
養殖場污水流量計
紡織廠污水流量計調試期與運行期常見故障的分析處理
養殖場污水流量計,dn350污水流量計廠家
關于電廠污水處理流量計在制氧機組供水系統中的案例分析
皮革廠污水電磁流量計的原理特點及安裝注意事項
電廠污水流量計,化工廠污水流量計
養殖場污水流量計,電廠污水流量計
養殖場污水流量計,防堵污水流量計
食品廠污水流量計,一體式污水流量計
處理電廠污水處理專用流量計現場故障的措施與標準步驟
養殖場污水流量計與管道連接有哪幾種方式

養殖場污水流量計的產品特點
1、管道內無可動部件,無阻流部件,測量中幾乎沒有附加壓力損失。
2、測量結果與流速分布,流體壓力,溫度、密度、粘度等物理參數無關。
3、在現場可根據用戶實際需要在線修改量程。
4、高清晰度背光LCD顯示,全中文菜單操作,使用方便,操作簡單,易學易懂。
5、采用SMD器件和表面貼裝(SMT)技術,電路可靠性高。
6、采用16位嵌入式微處理器,運算速度快,精度高,可編程頻率低頻矩形波勵磁,提高了流量測量的穩定性,功耗低。
7、全數字量處理,抗干擾能力強,測量可靠,精度高,流量測量范圍可達150:1。
8、超低EMI開關電源,適用電源電壓變化范圍大,抗EMC性能好。
9、內部具有三個積算器可分別顯示正向累計量反向累計量及差值積算量,內部設有不掉電時鐘,可記錄16次掉電時間。
10、具有RS485、RS232、Hart和Modbus等數字通訊信號輸出。
11、具有自檢與自論功能。

養殖場污水流量計使用注意事項
1、 精度等級和功能根據測量要求和使用場合選擇儀表精度等級,做到經濟合算。比如用于貿易結算、產品交接和能源計量的場合,應該選擇精度等級高些,如1.0級、0.5級,或者更高等級; 用于過程控制的場合,根據控制要求選擇不同精度等級;有些僅僅是檢測一下過程流量,無需做精確控制和計量的場合,可以選擇精度等級稍低的,如1.5級、2.5級,甚至 4.0級,。
2、測量介質流速、儀表量程與口徑 測量一般的介質時,流量計的滿度流量可以在測量介質流速0.5—12m/s范圍內選用,范圍比較寬。選擇儀表規格(口徑)不一定與工藝管道相同,應視測量流量范圍是否在流速范圍內確定,即當管道流速偏低,不能滿足流量儀表要求時或者在此流速下測量準 確度不能保證時,需要縮小儀表口徑,從而提高管內流速,得到滿意測量結果。
3、盡量避開鐵磁性物體及具有強電磁場的設備,以免磁場影響傳感器的工作磁場和流量信號。
4、流量計周圍應有充裕的空間,便于檢測與維修。
養殖場污水流量計現場安裝說明及圖示

養殖場污水流量計原理
電磁流量計的測量原理是基于法拉*電磁感應定律。流量計的測量管是一內襯絕緣材料的非導磁合金短管。兩只電極沿管徑方向穿通管壁固定在測量管上。其電極頭與襯里內表面基本齊平。勵磁線圈由雙向方波脈沖勵磁時,將在與測量管軸線垂直的方向上產生一磁通量密度為日的工作磁場。
此時,如果具有一定電導率的流體流經測量管。將切割磁力線感應出電動勢E。電動勢E正比于磁通量密度B,測量管內徑d與平均流速v的乘積。電動勢E(流量信號)由電極檢出并通過電纜送至轉換器。轉換器將流量信號放大處理后,可顯示流體流量,并能輸出脈沖,模擬電流等信號,用于流量的控制和調節。

養殖場污水流量計分類
為了適應不同工礦條件下使用工業電磁流量計,流量計分為:
1、一體式液晶顯示工業電磁流量計:主要適用于高精度測量,防爆等級高的介質,如石油,化工,污水等行業。
2、管道式(分體式)工業電磁流量計:主要使用于遠離測量地點的,液晶顯示與流量計主體分離式的。
3、電磁流量計:主要使用于超大管道口徑的流體介質測量,精度要求一般。
電磁流量計是根據法拉*電磁感應定律制造的用來測量管內導電介質體積流量的感應式儀表,采用單片機嵌入式技術,實現數字勵磁,同時在流量計上采用CAN現場總線。屬國內*創,技術達到國內**水平。
養殖場污水流量計被測流體的電極的選擇

養殖場污水流量計被測介質的內襯材料選擇

上一篇:污水管道流量測量儀器
下一篇:分體式污水流量計,防腐污水流量計


