液氨流量計常見故障及排除
點擊次數:3190 發布時間:2021-09-29 03:10:55
1 機械部分故障
1)漏液。如流量有較大偏差,應檢查液氨流量計安裝的密封性。
2)整流器堵塞。當流量和壓力明顯降低時,有可能是前整流器被雜質堵塞,需清理整流器。
3)葉輪損壞。讀數偏差的另一原因可能是由于葉輪的損壞,在經過長期使用后,葉輪會出現折斷,流體經過葉輪時流量不均勻,必須更換傳感器。
4)軸承損壞。一般情況下,當液氨流量計使用一段時間后,*容易損壞的機械部件是液氨流量計軸承。根據維護周期的統計來看,建議在兩年的使用期內定期清洗或更換軸承。
5)磁感應元件損壞。磁感應元件損壞后,液氨流量計不能真實的把通過的量值反映到讀數上,此時應更換。
2 電子裝置部分
1)液氨流量計應可靠的接地,使用規定的電源,以防燒毀內部元件。
2)液氨流量計接通電源后無信號。*先應檢查電源與輸出線連線是否正確;再提高介質流量,滿足液氨流量計的起始流量大小;*后檢查液氨流量計的脈沖輸出方式是否選用正確。
3)液氨流量計瞬時流量顯示為零。此時應檢查前置放大器是否正常。
4)液氨流量計瞬時流量不穩定。可能的原因是接地不良或傳感器葉輪轉速不穩定。
5)液氨流量計小流量時無信號。應檢查液氨流量計下限截止頻率。
6)液氨流量計液晶屏無顯示。檢查電池電量或更換受損的液晶顯示屏。也有可能是接線錯誤導致主電路板燒毀而無顯示,此時應更換線路板。
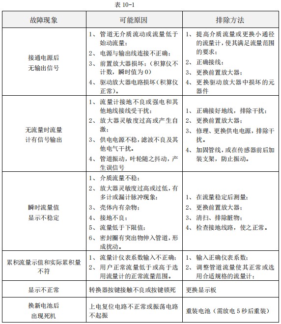
3 液氨流量計的常見故障及排除方法見表:

上一篇:液氨流量計的結構組成
下一篇:液氨流量計數據不變化


